close2 |

new media

GmbH

Corporate Design

UI/UX Design

Social Media

Virtual reality

2022-2024

c2_01

Die Bedeutung dieses Projekts für das Unternehmen lag darauf, dass es das Unternehmen nach Jahren der Gründung neu positionieren wollte. Daher drückte und zeigte dieses Projekt die neue Form und das neue Image des Unternehmens gegenüber dem Publikum und seinen Konkurrenten. Die close2 wollte als Teil ihrer Entwicklungsplanung ihre Leistungen und Fähigkeiten präsentieren und dadurch ihre Zielgruppe erreichen und mehr Kunden gewinnen. Die Umsetzung dieses Projekts und das Rebranding für close2 waren wie ein neues Outfit und eine neue Persönlichkeit für das Unternehmen.

Dieses Projekt war für mich von großer Bedeutung, da ich meine vielfältigen Erfahrungen und Fähigkeiten einsetzen konnte. Dabei habe ich nicht nur Neues gelernt, sondern auch innovative Lösungen für neue Herausforderungen gefunden. Mein Wissensspektrum hat sich deutlich erweitert, sowohl im Bereich Webdesign als auch in anderen Bereichen wie Online-Marketing und Branding. Darüber hinaus war es eine persönliche Herausforderung, neue Software zu erlernen, die ich erfolgreich gemeistert habe.

Corporate Design /

Als erster Teil des Projekts wurde das Corporate Design der Firma entwickelt. Es wurde ein einheitliches Design-System definiert und gestaltet, das die Bildsprache, Farbpalette, Schriftarten, Icons und grafischen Elemente umfasst. Diese Grundlage gewährleistet eine konsistente und professionelle Darstellung der Marke in allen Medien.

UI/UX Design

Die Gestaltung der Seiten in diesem Projekt umfasste alle erforderlichen Elemente, um ein ansprechendes, integriertes und kompatibles Design zu erreichen, das eine benutzerzentrierte Erfahrung gewährleistet. Dazu gehörten die Entwicklung des Layouts für Abschnitte, Menüs, Formulare und Grafiken sowie die Auswahl, Anpassung und Vorbereitung von Bildmaterial. Um die Website-Geschwindigkeit zu optimieren, wurden diese Aspekte in den Designprozess integriert, nachdem sie in Besprechungen und Abstimmungen mit der Entwicklungsabteilung diskutiert wurden.

Social Media /

Für close2 new media GmbH wurde ein umfassendes Design-System für alle Social Media Kanäle erstellt, das auf den Prinzipien des Corporate Designs der Marke basiert und ein einheitliches Erscheinungsbild gewährleistet. Zudem wurden ansprechende Videos und Animationen entwickelt, um die Botschaften und Werte des Projekts effektiv zu vermitteln. In diesem Abschnitt werden die Strategien und Kampagnen präsentiert, die von der Inhaltserstellung bis zur Ergebnisanalyse reichen.

Virtuelle Realität /

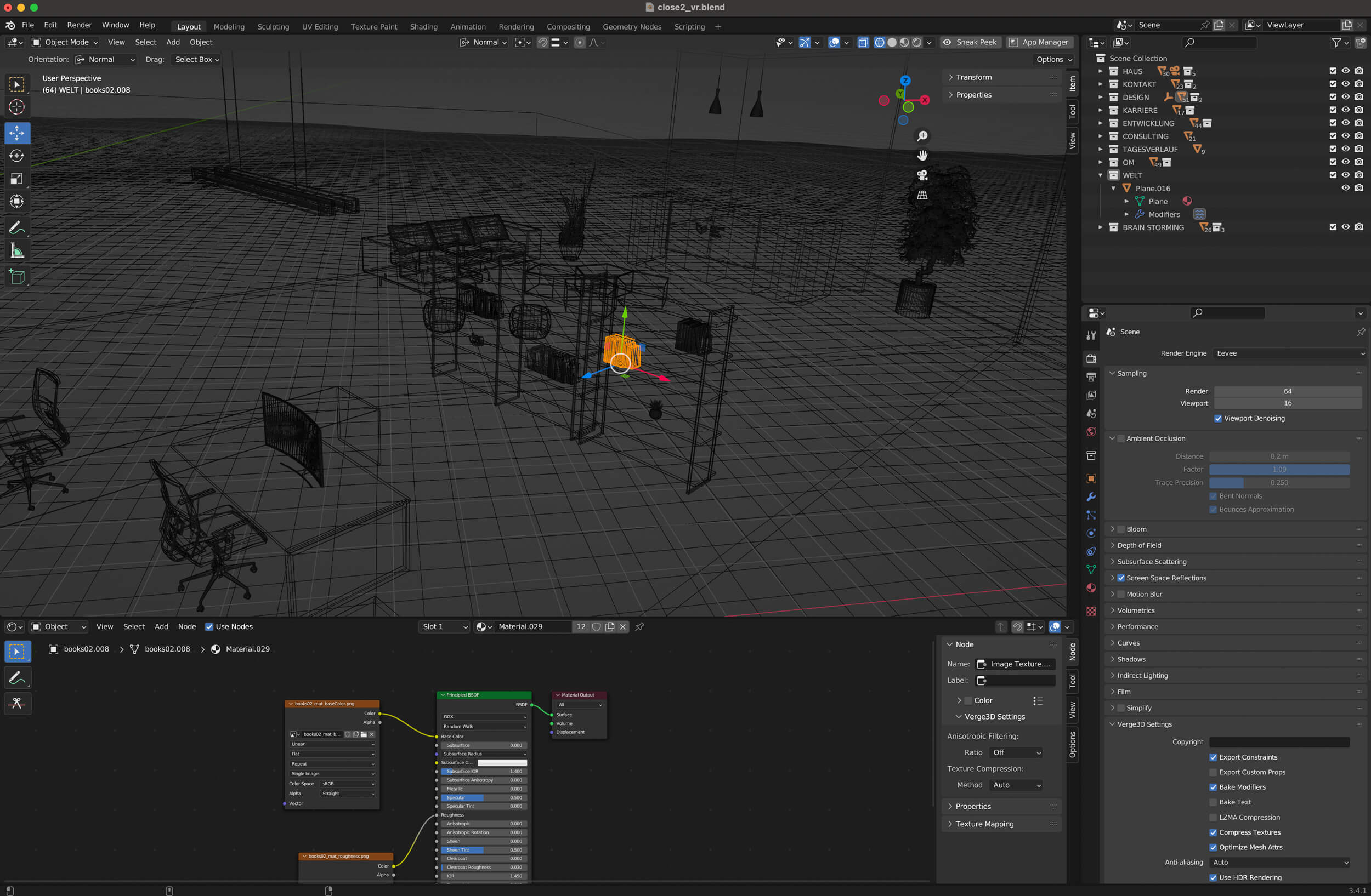
Ein weiterer Teil des Projekts war die Erstellung eines virtuellen Raums, der ein Gebäude zeigt, das vom close2-Logo gestaltet wurde. In diesem Raum werden alle Leistungen der Firma durch eine virtuelle Tour gezeigt. Der Raum wurde in 3D mit Blender gestaltet, wobei die Objekte erstellt, texturiert und beleuchtet wurden. Die Dateien wurden anschließend für Verge3D exportiert, ein Programm, das eine HTML-Version erzeugt, die für Webanwendungen genutzt wird. Das Projekt blieb jedoch in der ersten Phase stehen.

(Nächstes)
Projekt

Exir_2

Exir Simiya Chemical Group